加入收藏
|
设为首页
首 页
机构概况
中心简介
领导分工
组织架构
资质荣誉
资讯中心
工作动态
区县信息
办事公开
通知公告
党建园地
党务公开
政策法规
综合法规
科研教育
工作动态
互动交流
联系方式
搜 索
当前位置:首页
> 政策法规
> 综合法规
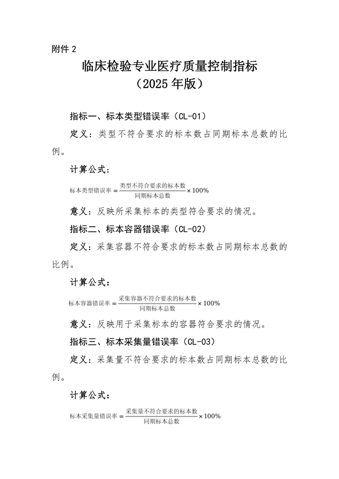
国家卫健委发布最新版《临床检验专业医疗质量控制指标(2025年版)》!
2025-09-18
13199
上一篇:
新修订《中华人民共和国传染病防治法》主题宣传海报发布
下一篇:
李强签署国务院令公布《生物医学新技术临床研究和临床转化应用管理条例》
中华人民共和国国家卫生健康委员会 |
中国疾病预防控制中心 |
江苏省卫生健康委员会 |
江苏省疾病预防控制中心 |
扬州市卫生健康委员会
联系我们
|
邮箱登录
版权所有 : 扬州市疾病预防控制中心 地址 : 江苏省扬州市上方寺路52号 电话 : 0514-80826110 苏ICP备09026621号-5
扫一扫关注 扬州疾控微信
苏公网安备 32100302010589号
}